Fil:Bruksanvisning-SidstrukturDjupslund.png
Från Sockipedia
Storlek på förhandsvisningen: 800 × 368 pixlar. Andra upplösningar: 320 × 147 pixlar | 640 × 294 pixlar | 1 203 × 553 pixlar.
Originalfil (1 203 × 553 pixlar, filstorlek: 267 kbyte, MIME-typ: image/png)
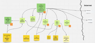
Diagram över sidstruktur som exempel (inte 100% överensstämmande med verkligheten).
Filhistorik
Klicka på ett datum/klockslag för att se filen som den såg ut då.
| Datum/Tid | Miniatyrbild | Dimensioner | Användare | Kommentar | |
|---|---|---|---|---|---|
| nuvarande | 22 november 2024 kl. 17.06 | 1 203 × 553 (267 kbyte) | DanS (diskussion | bidrag) |
Du kan inte skriva över denna fil.
Filanvändning
Följande sida använder den här filen:
